Quantcast
Channel: Forums - Recent Threads
Viewing all articles
Browse latest Browse all 262198

TPS40170 - Regulation dropped when input voltage exceeds ~20V

$
0
0

I'm working on a switching supply using the TPS40170 that has the following parameters:

 Input: 5.8 to 31V

Output: 5V 5A

 

I've mostly used Webench to generate the design. It works very well with a 12V input, output up to 5A no problem with low voltage ripple. However when I set the input voltage up to 24V it almost doesn't work at all.

With no load, it will still regulate the output to 5V, but with almost any load (a few hundred miliamps) the voltage drops to 0V. It will not go back up again until the input voltage is reduced to about 12V, even after the load is removed.

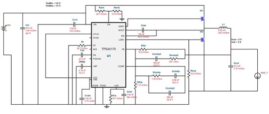
Here is the schematic I'm using. Everything on it is up to date except that I have a 68nF SS capacitor, a 10uH inductor (I've also tried 3.3 and 5.6uH) and an external UVLO resistor divider network. The FET's I'm using are BSZ097N04LS G, which were suggested by Webench.

 I thought I had figured out the problem when I noticed that the voltage across the low fet (and so the voltage at SW) when it is ON was rising significantly (up to almost 1V at the highest) when the input voltage rose above about 20V (which is were it starts to have problems. Also this voltage rise also happens with no load). The over current protection is suppose to kick in when the SW voltage (while the low fet is ON) gets above the ILIM voltage, which it was doing with this voltage rise at higher input voltages. In order to test this theory I increased the Rilim resistor value significantly (115K, because calculations showed that that would make it 1V, although when I measured it it was 3.3V) in order to increase the voltage that SW could get to without triggering current limiting. However this had no effect on the problem.

I'm not sure what else to try. I've seen some answers that had to do with adding snubbers to the SW net, but I don't see very large ringing on that net.

Any ideas would be appreciated. Thanks :)

Some Plots:

The Css voltage with 24V input when the problem is occurring and the supply outputs 0V:

The SW Voltage with 12V input:

The SW voltage with 24V input:

High fet gate driver while the problem occurs:

 


Viewing all articles
Browse latest Browse all 262198

Trending Articles



<script src="https://jsc.adskeeper.com/r/s/rssing.com.1596347.js" async> </script>